第一财经研究院发布2022中国企业全球化报告
改革开放四十多年来,中国经济发展取得了举世瞩目的成就,不少中国企业走出国门,融入全球市场,从最初的代工贸易拓展到高附加值环节。

近日,第一财经研究院发布了《跨越山海│2022中国企业全球化报告》,希望为中国企业未来的全球化发展提供借鉴,并为相关政策制定提供参考。
本次研究报告的发布是基于2021年10月,第一财经研究院与秦朔朋友圈、领教商学堂共同开启的全球化企业调研。
指出实现高质量发展关键
报告指出,目前,中国企业全球化呈现出一些新的特点:经营模式从初期的代工贸易——利用低成本优势将产品推向国际市场,逐步拓展到技术创新、品牌、营销与服务等高附加值环节。中国企业全球化的战略目标也从早期的单纯扩大市场,逐步过渡到建立技术优势、塑造品牌与布局全球产业链形成竞争优势等方面。可以说,中国企业在全球化过程中的发展战略与经营理念都已发生变化,这是中国企业全球化从1.0到2.0的转变。
报告认为,随着高质量发展战略的提出,如何打造具有国际竞争力的企业,将是未来一段时间实现高质量发展的关键。高质量发展强调创新、协调、绿色、开放、共享发展相统一,已成为中国下一阶段的发展主题。
研发中国企业全球化评估体系
面对中国企业全球化进入新的发展阶段,第一财经研究院研发了中国企业全球化评估体系,力求全面、客观地反映中国企业全球化水平与发展趋势。该评估体系从主观评价与客观数据评估两个角度全面衡量中国企业全球化水平。其中,客观评估模型基于1307家全球化领先的中国上市公司样本企业公开数据建立,涉及企业全球化经营、全球化发展与企业社会责任3个维度,以此综合度量企业的全球化表现。模型子指标共计18项,涵盖企业经营、技术储备、研发、海外布局、品牌认知与ESG等领域。

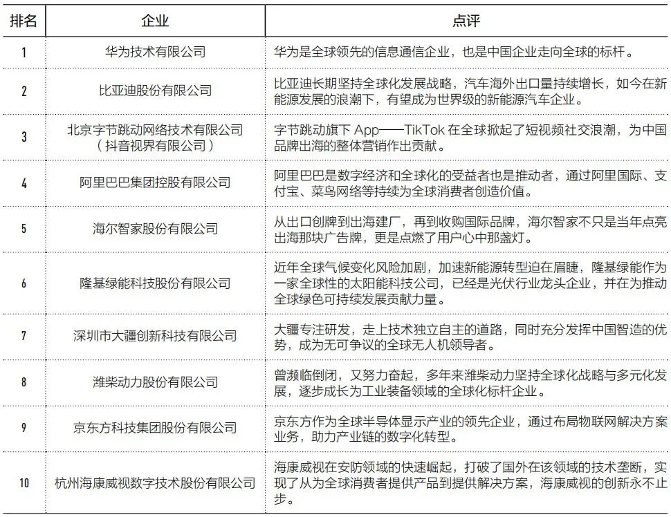
第一财经研究院·2022 中国企业全球化十佳企业
根据评估体系编制的“第一财经研究院•2022中国企业全球化十佳企业”与“第一财经研究院•2022中国企业全球化百强企业”也同步发布。
寻找中国企业全球化发展差距
基于中国企业全球化评估模型的结果,第一财经研究院还利用Wind的上市公司分类数据,总结了样本企业全球化发展过程中在企业权属、规模、行业层面存在的特点。
报告指出,从企业权属来看,外资企业的全球化表现更出色。内资企业,特别是国有企业在海外人力资源建设、技术储备及研发投入方面仍与外资企业存在一定差距。未来强化相关领域的建设能够为内资企业全球化发展提供支撑。
同时,报告认为,在服务业企业全球化中,内资企业评分也明显落后于外资企业,这在一定程度上拉开了内外资企业的全球化评分差距。因此,扩大服务业开放并提升服务业的国际竞争力,可能是未来落实高质量发展的主要方向。
报告最后指出,由于过去三年全球经济受到新冠疫情的冲击,同时单边主义、保护主义抬头,给全球产业链原有的稳定性带来极大挑战,可能会在一定程度上影响中国企业在海外发展的既定进程。但全球的互联互通依然是大势所趋。在中国依然秉持扩大开放政策的背景下,中国企业顺势而行,因地制宜,在此过程中可能相较从前要付出更多的努力与成本,但跨过前进途中遇到的那些不可预知的问题,生成新的解决方案,一定会增强中国企业的韧性,在新的经济全球化格局中找到适合自己的路径。