最 新 动 态
阅读金融洞见未来 第一财经·摩根大通年度金融书籍榜单揭晓
近日,第一财经携手摩根大通和阿布扎比国际金融中心在第一财经金融年会季期间揭晓了“第一财经·摩根大通年度金融书籍”榜单。
 
 
2018年的年度金融书籍品鉴会由摩根大通特约呈现,阿布扎比国际金融中心提供智力支持,以“阅读金融洞见未来”为主题,在年度主题书籍、年度人气书籍、年度中文书籍、年度双语书籍和年度英文书籍五个奖项下推荐出了共计39本好书。
 
今年的上榜书单将焦点集中于全球化的价值判断、中国发展模式、科技变革等当今世界的核心议题。如何善用国家力量推动产业进步和技术创新?如何处理政府和市场的关系?如何从体制深层次思考民营经济的地位和作用?如何建立现代财税框架、推进国企股权充实社保等重大改革?第一财经期待通过推荐图书等方式为此不懈努力。
 
部分获奖书籍 ▽
 
年度主题书籍 ▽
 
年度人气书籍 ▽
 
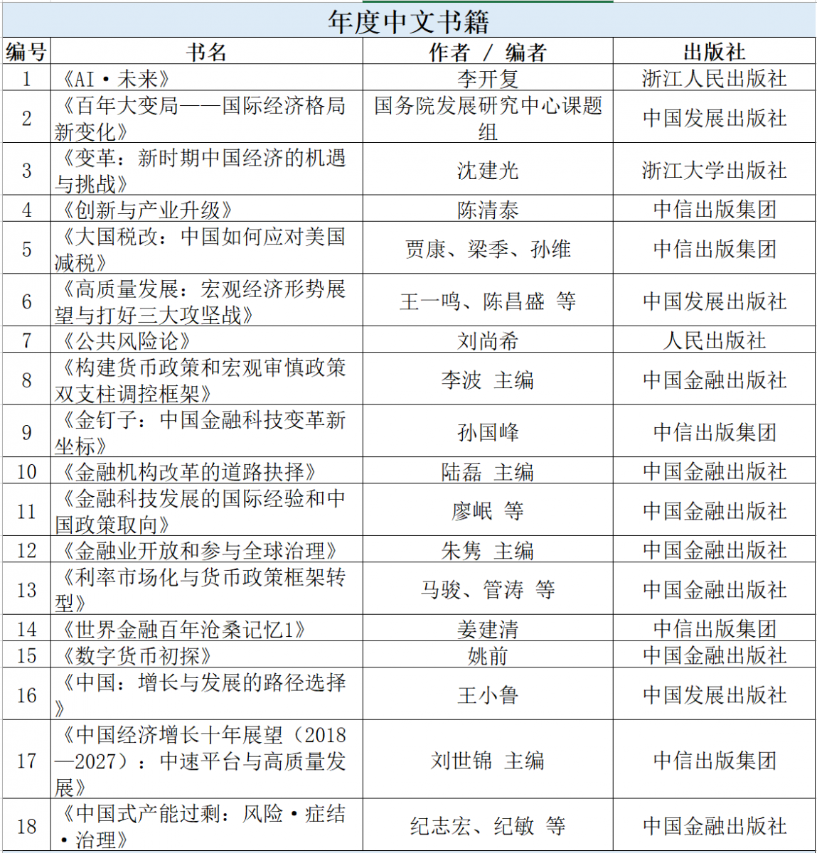
年度中文书籍 ▽
 
年度双语书籍 ▽
 
年度英文书籍 ▽
 
在12月9日下午举行的年度金融书籍品鉴会现场,政策制定者、监管高层、金融业内人士、国内外经济学家、创业者及获奖作者通过现场演讲和视频的方式与大家分享了自己的书籍和观点。
 
同时,国际部分作者和无法到会的国内作者通过视频方式分享了书背后的故事和他们的看法。
[ 返回 ]